中证网讯(记者 傅苏颖)6月21日,专注“AI+药物递送”的创新型生物技术公司剂泰医药宣布完成1亿美元的C轮融资,本轮融资由中金资本旗下基金领投,中国太平旗下太平香港保险科创基金跟投。加上此前已获得的红杉中国、国寿股权、人保股权、五源资本、峰瑞资本、源码资本、光速光合、砺思资本等顶尖投资机构投资,剂泰医药累计融资近3亿美元。

图片来源于网络,如有侵权,请联系删除
剂泰医药于2020年成立,由美国工程院院士陈红敏以及麻省理工学院(MIT)科学家赖才达、王文首共同创立。公司利用人工智能驱动精准靶向药物递送和药物发现,致力于研发创新纳米材料,并为患者开发更有效的治疗药物,现已成为全球领先的药物递送平台之一。本轮融资资金也将主要用于继续推进AI+药物递送平台建设和自研管线的发展,助力剂泰医药在药物递送领域持续创新。

图片来源于网络,如有侵权,请联系删除
根据Nova One Advisor最新预测,细胞与基因治疗(CGT)和核糖核酸(mRNA)治疗市场规模预计到2033年将升至1562亿美元,这一巨大市场潜力吸引了众多投资者和企业的目光。在CGT和mRNA药物的开发过程中,“药物递送”技术是确保其顺利进入细胞内部进行表达的“卡脖子”环节,涉及靶向组织器官、高效胞内递送和内涵体逃逸等关键问题。

图片来源于网络,如有侵权,请联系删除
作为“AI+药物递送”领域的领军企业,剂泰医药在缺乏开源数据集及递送相关算法的情况下,从0开始,创新研发了可电离脂质生成和设计以及LNP纳米材料设计和模拟的开创性人工智能和计算模拟算法,结合世界领先的高通量实验技术和动物验证平台,建立了自己的数据和算法壁垒。目前,剂泰医药已自主研发了三大AI+核心技术平台:AI驱动核酸递送系统设计平台(AiLNP)、AI驱动mRNA序列设计平台(AiRNA)、AI驱动小分子制剂设计平台(AiTEM),并打造了一条专属剂泰医药的干湿实验深度结合的技术路线,以此实现了高效的药物递送和药物发现。
基于AI药物递送平台,结合迅猛发展的大模型和生成式AI技术,剂泰医药建立了世界首个METiSLipidLM脂质语言模型和PhatGPT脂质生成模型,打造了百万级脂质库,成功突破了国际专利壁垒。同时,剂泰医药结合创新性的分子模拟技术,模拟LNP在体内外的各个微观过程,并依托世界顶级的实验验证平台,赋能多器官靶向纳米材料的开发,实现了AI+纳米材料应用的成功落地。
在肝靶向领域,剂泰医药达到了best-in-class全球最佳,递送效率超越行业巨头20倍以上。在肺靶向等领域,对标海外顶尖药企也都达到数量级的药效提升。此外,剂泰医药还开创了全身肌肉、脑、免疫器官、肿瘤的靶向递送技术,成功引领世界攻克多器官和组织靶向的“卡脖子”难题,为肿瘤、代谢疾病、自体免疫疾病和神经老化疾病等领域带来核酸基因药物的成药机会。
依托自主研发的技术平台,剂泰医药搭建了数条研发管线,涵盖小分子药物和以mRNA为主的核酸药物,重点针对中国及全球临床需求较大的适应症领域,如肿瘤、中枢神经系统疾病及肝病等。
目前进展最快的小分子管线已于2023年6月顺利开展三期临床试验,mRNA免疫治疗管线预计也将于今年进入临床。意味着公司完成了技术平台至产品平台的快速转化和升级,验证了剂泰医药AI驱动药物递送平台的研发能力。
此次C轮融资将进一步加速剂泰医药的研发进程,提升公司在AI药物研发领域的竞争力。剂泰医药将利用本轮融资资金,继续加强团队建设,推动更多创新药物的研发和临床应用。
除自主研发外,剂泰医药还积极寻求对外合作,以“自主研发+共同开发”的双轮驱动模式推动企业发展。目前,通过共同开发或技术平台对外授权的方式,剂泰医药已与国内外顶尖药企开展了深入合作,技术平台的研发速度及成功率都获得了行业认可。通过紧密合作,剂泰医药将有望在全球范围内实现技术突破和商业化应用,为医药行业的进步贡献更大力量。
剂泰医药联合创始人兼CEO赖才达在接受中国证券报记者采访时表示,公司商业化最难的挑战主要在科学层面,这实际上也是整个行业所面临的最大痛点。近年来,通过和大药企合作所积累的经验,公司已经能清楚的了解到大企业的需求和每一个递送系统的困难点。目前公司乃至行业核心问题是,如何解决计算机、细胞、小鼠、猴子、人之间数据链的转化问题。一旦解决,公司所处的万亿级蓝海市场,靶点很多,和药企合作的机会也很多,也会为公司带来可观的收入。
“未来2-3年是行业非常关键的时期,全球都在加速纳米递送材料的开发,各大药企也在积极寻求长期的药物递送合作伙伴。我们坚定地致力于推进‘AI+药物递送’技术,志在成为制药产业的Space X,设计出世界一流的纳米火箭,解决行业最具挑战性的技术难题。同时,我们也期待与行业优秀药企一起打造中国的核酸药物生态圈,把更多创新药物带到临床。”赖才达表示。
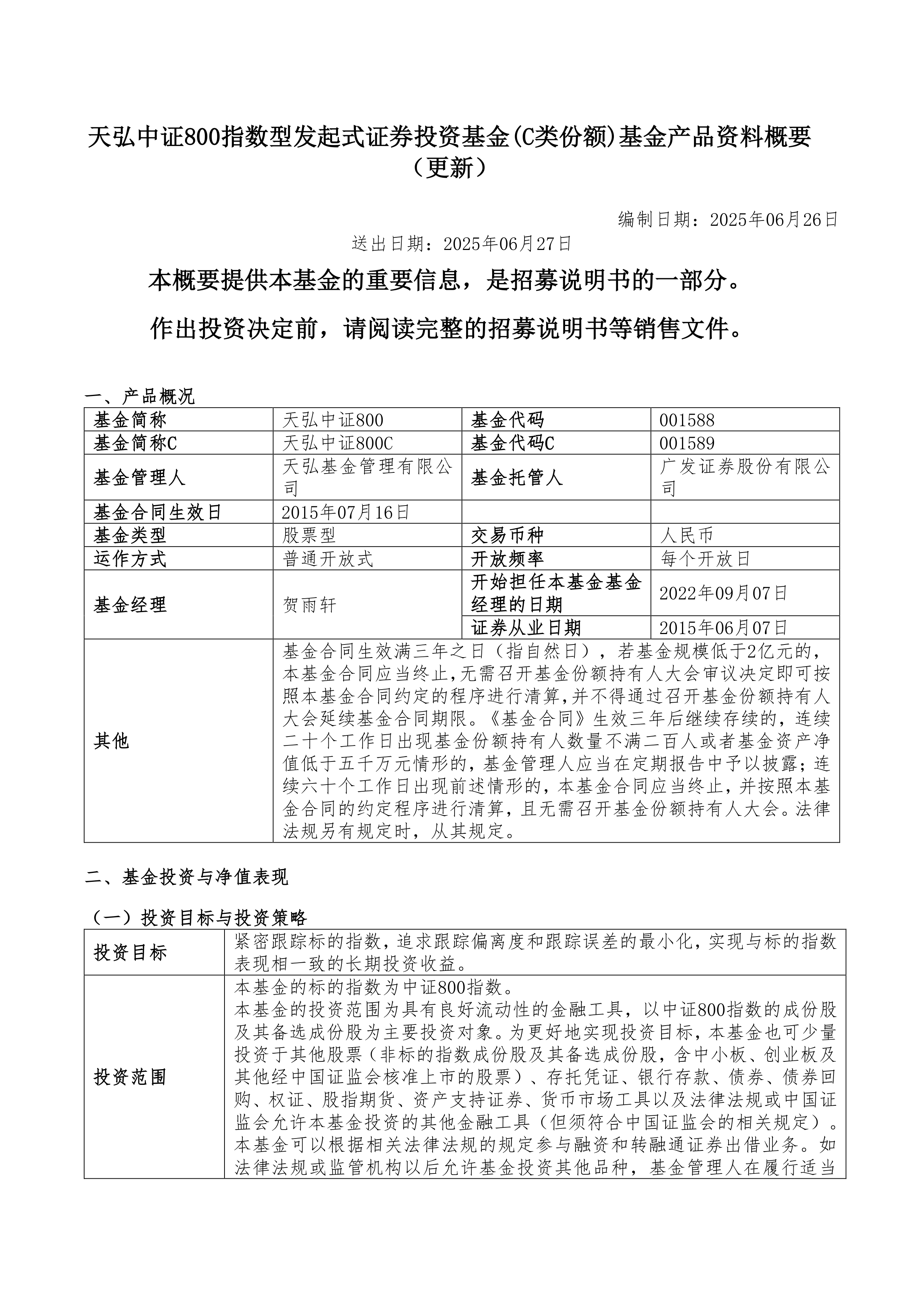
剂泰医药联合创始人兼研发负责人陈红敏表示:“核酸基因药物发展前景巨大,也还有很多尚未满足的临床需求等待我们去开发更新更有效的药物。在过去四年,我们打造了全球领先的AI+药物递送研发能力。接下来,我们会将更多药物推向临床,为全球的患者提供更多创新疗法。”

